“从和平共处到命运共同体”
第一届厦门大学东盟研究中青年论坛
(第三号通知)
为进一步推动我国东盟研究以及区域国别学的高质量发展,厦门大学东盟研究中心联合《厦门大学学报(哲学社会科学版)》编辑部拟于2024年11月8-10日在厦门举办“从和平共处到命运共同体”第一届厦门大学东盟研究中青年论坛。
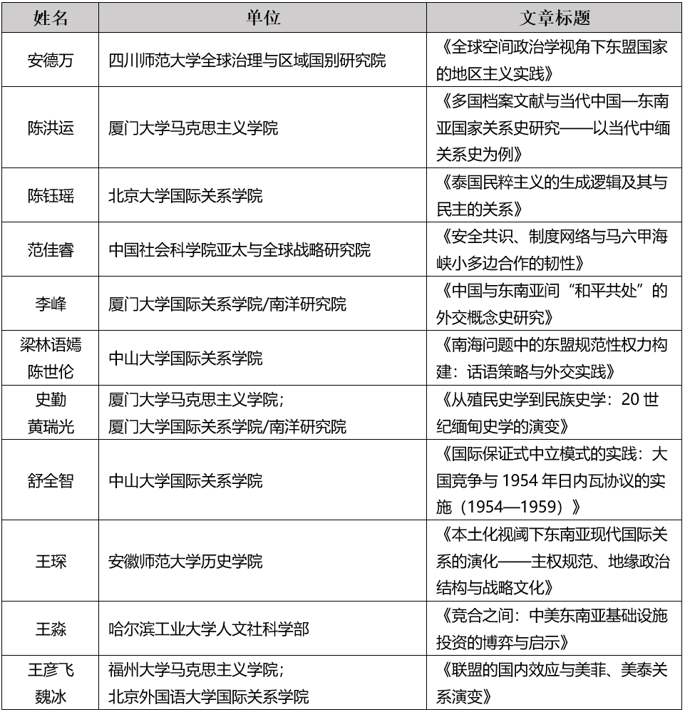
本次论坛自2024年8月1日发布征稿启事以来,已陆续收到全国各地学者的关注咨询与踊跃来稿。经论坛主办方组织专家评委进行严格审议与择优遴选,现将入选名单公布如下(根据文章第一作者姓氏拼音为序):


请入选嘉宾留意邮件信息,及时加入会议群,便于后续接收会议通知。
研讨会拟安排议程如下:
1.会议时间:
2024年11月8日(星期五):嘉宾报到
2024年11月9日(星期六):东盟研究学术圆桌会及东盟研究论坛
2024年11月10日(星期日):嘉宾离会
2.会场地点:厦门大学(思明校区)南安楼
特此敬告,并对所有对本次论坛给予热情关注和积极来稿的学界同行再次表示衷心感谢!
厦门大学东盟研究中心
《厦门大学学报(哲学社会科学版)》编辑部
2024年10月29日
审核/高艳杰
终审/何丽苹